开云手机web版登录入口
联系我们
2023年11月22日
首页
学校概况
学校简介
现任领导
办学思想
学校标识
机构设置
党群系统
行政机构
教学教辅
合作平台
教务教学
教务新闻
通知公告
办事指南
资料下载
科学研究
科研机构
政策制度
科研成果
学术交流
通知公告
学术动态
学团工作
学生工作
共青团工作
心理健康
招生就业
吉职招生
吉职就业
校园文化
学团活动
校园风景
预备役管理
建设简介
活动风采
国防教育
征兵工作
交流合作
校企合作
国际合作
校际合作
特色专业
专业介绍
吉职校友
吉职校友
人文学院
学院简介
专业介绍
学院动态
学团风采
校友寄语
专升本光荣榜
通知公告
学院动态
首页
>>
人文学院
>>
学院动态
>> 正文
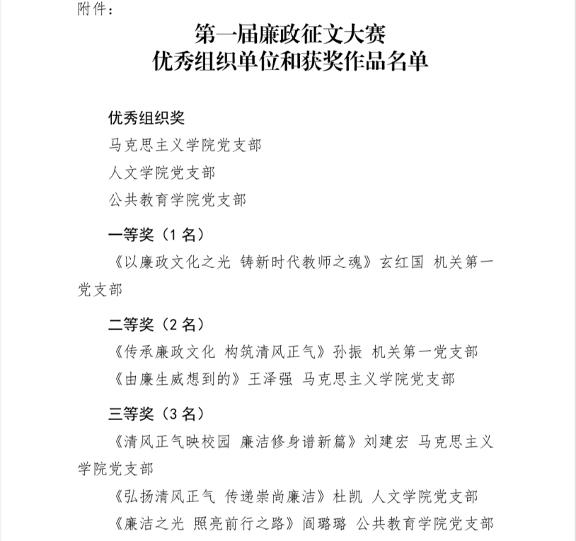
第一届廉政征文大赛
扬清风正气,筑廉政基石。为推进党风廉政建设和反腐败工作,推动学校形成“廉荣贪耻”的良好氛围,营造风清生气的校园环境。人文学院党员积极参加了以“传承廉政文化,书写清风正气”为主题的第一届廉政征文大赛。
自征文大赛启动以来,人文学院党员积极响应组织,踊跃投稿。他们以自己的亲身经历、深刻感悟和独到见解,撰写了一篇篇主题鲜明、内容丰富的廉政文章。这些文章既有对廉政建设重要性的深刻阐述,也有对身边廉政典型的生动描绘;既有对腐败现象的无情揭露,也有对廉洁自律的深情呼唤。每一篇文章都凝聚着党员们对廉政的执着追求和对教育事业的无限热爱。在征文评选过程中,每一篇文章都经过评委们的认真阅读和公正评选,最终评选出了一批批优秀作品。人文学院党支部荣获优秀组织奖,我院杜凯老师荣获三等奖,闫莉老师、杨雪晴同学荣获个人优秀奖。这些作品不仅文采飞扬、思想深刻,更体现了老师们对廉政文化的深刻理解和积极践行。
此次廉政征文大赛的成功举办,不仅展示了我院党员的廉政风采和文学才华,也推动了校园廉政文化的深入传播。通过此次比赛,党员们更加深刻地认识到了廉政建设的重要性,增强了廉洁自律的意识和责任感。展望未来,我院将继续加强廉政建设,推动廉政文化在校园内深入人心、落地生根,打造出一所风清气正、廉洁自律的模范学校。
初审:刘佩宸 复审:杨月 终审:孙畅
获奖名单
上一篇 :
学院动态 | 元旦
下一篇 :
学院动态 | 课堂管理守纪学习
招生热线
置顶
华体会平台-华体会(中国)
|
华体会手机网页版-华体会(中国)
|
开云官方网页版官网_开云(中国)
|
开云app登录入口-开云(中国)
|
华体网页版页面登录-华体(中国)
|
百盈体育-百盈体育(中国)
|
开云手机入口-开云中国
|
开云手机在线-开云(中国)
|
开云手机·官方站官网-开云online(中国)
|